Các nhà khoa học Mỹ đã nuôi cấy được một trái tim chuột sử dụng các tế bào gốc của con người, nhưng vẫn hoạt động bình thường.
![]() |
|
Sơ đồ mô phỏng quá trình nuôi cấy tim chuột, sử dụng các tế bào gốc của người, trong phòng thí nghiệm. Ảnh: Daily Mail |
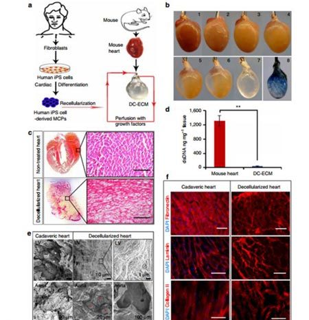
Theo báo cáo nghiên cứu đăng tải trên tạp chí Nature Communications, đây là lần đầu tiên các nhà khoa học có thể khiến một trái tim chuột đập trở lại sau khi tước bỏ các tế bào của nó và thay thế chúng bằng các tế bào gốc của người.
Đột phá có thể dẫn tới việc phát triển các bộ phận nuôi cấy cho bệnh nhân nhờ những tế bào gốc sản sinh từ quá trình sinh thiết da đơn giản. Những tế bào đặc biệt này - các tế bào gốc đa năng cảm ứng (iPS) - là những tế bào gốc trưởng thành nhưng hoạt động như dạng phôi thai, có khả năng trở thành bất kỳ loại tế bào nào trong cơ thể người.
Về nguyên tắc, các tế bào iPS có thể được dùng để chữa trị hàng loạt rối loạn, từ tiểu đường tới bệnh Parkinson. Thay vì kiểm soát những triệu chứng bệnh, các tế bào iPS được sử dụng để phục hồi những bộ phận bị tổn thương của cơ thể.
Trong nghiên cứu mới, các nhà khoa học đến từ Đại học Pittsburgh (Mỹ) trước tiên đã loại bỏ mọi tế bào của một trái tim chuột, một quá trình kéo dài tới 10 giờ đồng hồ và sử dụng nhiều tác nhân. Sau đó, họ bổ sung vào bộ khung tim còn lại các tế bào tiền thân tim mạch đa đăng (MCP), vốn hình thành từ việc điều khiển các tế bào iPS trích lấy trong một sinh thiết da nhỏ ở người, và xử lý chúng bằng các yếu tố sinh trưởng đặc biệt nhằm kích thích chúng phân hóa thành 3 loại tế bào tồn tại trong tim.
Tiến sĩ Lei Yang, một thành viên nhóm nghiên cứu, cho biết: "Trước đây chưa có ai từng sử dụng các tế bào MCP để tái tạo tim sinh vật. Dường như, các vật liệu ngoại bào đóng vai trò như chất nền của khung tim, đã có thể gửi những tín hiệu hướng dẫn các tế bào MCP trở thành những tế bào chuyên biệt cần thiết cho chức năng tim bình thường".
Sau vài tuần, trái tim chuột không chỉ được tái tạo bằng các tế bào của người mà còn bắt đầu co bóp trở lại, với tốc độ 40 - 50 nhịp/phút.
Nhóm nghiên cứu tiết lộ, vẫn còn nhiều việc phải làm nữa nhằm khiến trái tim co bóp đủ mạnh để có khả năng bơm máu hiệu quả cũng như tái xây dựng hệ thống dẫn điện của trái tim một cách chuẩn xác để nhịp tim có thể tăng hoặc giảm thích hợp.
Tuy nhiên, thành tựu của nghiên cứu mới khiến nhiều người hy vọng, một ngày nào đó chúng ta có thể tạo ra các bộ phận cơ thể người trong phòng thí nghiệm.
Tuấn Anh (theo Daily Mail)
