# Luyện thi lớp 10
Podcast
Tuần Việt Nam
Chính trị
Sự kiện
Xây dựng đảng
Đối ngoại
Bàn luận
Kỷ nguyên mới của dân tộc
Quốc phòng
Quốc hội
Nghị quyết 57
Thời sự
Dân sinh
Giao thông
Tin nóng
Đô thị
Kinh doanh
Net Zero
Tài chính
Đầu tư
Thị trường
Doanh nhân
Tư vấn tài chính
Dân tộc và Tôn giáo
Tin tức
Sắc màu Việt Nam
Chính sách phát triển
Nhân vật
Đời sống tôn giáo
Tư vấn
Giáo dục
Nhà trường
Chân dung
Góc phụ huynh
Tuyển sinh
Du học
Học Tiếng Anh
Trắc nghiệm
Khoa học
AI CONTEST
Điểm thi THPT
Điểm chuẩn CĐ-ĐH
Thế giới
Bình luận quốc tế
Chân dung
Hồ sơ
Thế giới đó đây
Việt Nam và thế giới
Quân sự
Thể thao
Bóng đá Việt Nam
Bóng đá quốc tế
Tin chuyển nhượng
Tường thuật trực tiếp
Video thể thao
Dữ liệu bóng đá
Hậu trường
Các môn khác
Văn hóa - Giải trí
Thế giới sao
Nhạc
Phim - Truyền hình
Sách
Mỹ thuật - Sân khấu
Di sản
LHP châu Á Đà Nẵng - DANAFF III
Đời sống
Gia đình
Chuyện lạ
Ẩm thực
Giới trẻ
Mẹo vặt
Tâm sự
Tuần Việt Nam
Sức khỏe
Tin tức
Làm đẹp
Tư vấn sức khỏe
Đàn ông
Các loại bệnh
Công nghệ
Thị trường
Chuyển đổi số
Hạ tầng số
An ninh mạng
Sản phẩm
AI
Pháp luật
Hồ sơ vụ án
Tư vấn pháp luật
Ký sự pháp đình
Xe
Xe mới
Khám phá
Sau tay lái
Diễn đàn
Tư vấn
Đánh giá xe
Giá xe
Dữ liệu xe
Bất động sản
Dự án
Nội thất
Tư vấn
Thị trường
Nhà đẹp
Cơ hội an cư
Du lịch
Chuyện của những dòng sông
Đi đâu chơi đi
Ăn Ăn Uống Uống
Ngủ Ngủ Nghỉ Nghỉ
Bạn đọc
Hồi âm
Chia sẻ
Thơ
Ngày mai tươi sáng
Chính trị
Thời sự
Kinh doanh
Dân tộc và Tôn giáo
Thể thao
Giáo dục
Thế giới
Đời sống
Văn hóa - Giải trí
Sức khỏe
Công nghệ
Pháp luật
Ô tô xe máy
Du lịch
Bất động sản
Bạn đọc
Tuần Việt Nam
Toàn văn
Công nghiệp hỗ trợ
Bảo vệ người tiêu dùng
Thị trường tiêu dùng
Giảm nghèo bền vững
Nông thôn mới
Dân tộc thiểu số và miền núi
Nội dung chuyên đề
English
Talks
Đính chính
Hồ sơ
Ảnh
Video
Multimedia
Podcast
24h qua
Lịch vạn niên
Tuyến bài
Sự kiện
Cơ quan chủ quản: Bộ Dân tộc và Tôn giáo
Số giấy phép: 146/GP-BVHTTDL, cấp ngày 17/10/2025
Tổng biên tập: Nguyễn Văn Bá
Liên hệ tòa soạn
Địa chỉ: Tầng 18, Toà nhà Cục Viễn thông (VNTA), 68 Dương Đình Nghệ, phường Cầu Giấy, TP. Hà Nội.
Điện thoại:
02439369898
- Hotline:
0923457788
Email: vietnamnet@vietnamnet.vn
© 1997 Báo VietNamNet. All rights reserved.
Chỉ được phát hành lại thông tin từ website này khi có sự đồng ý bằng văn bản của báo VietNamNet.
Liên hệ quảng cáo
Công ty Cổ phần Truyền thông VietNamNet
Hotline:
0919 405 885 (Hà Nội)
-
0919 435 885 (Tp.HCM)
Email: contact@vietnamnet.vn
Báo giá:
http://vads.vn
Hỗ trợ kỹ thuật: support@tech.vietnamnet.vn
Tải ứng dụng
Độc giả gửi bài
Tuyển dụng
Talks
Hồ sơ
Ảnh
Video
Multimedia
Podcast
24h qua
Tuyến bài
Sự kiện nóng
Liên hệ tòa soạn
Liên hệ quảng cáo
Độc giả gửi bài
Tuyển dụng
Lịch vạn niên
Aa
Facebook
Zalo
Email
Sao chép liên kết
Aa
Aa
Giáo dục
Chính trị
Thời sự
Kinh doanh
Dân tộc và Tôn giáo
Giáo dục
Thế giới
Thể thao
Văn hóa - Giải trí
Đời sống
Sức khỏe
Công nghệ
Pháp luật
Xe
Bất động sản
Du lịch
Bạn đọc
Tuyển sinh
Chủ Nhật, 14/05/2017 - 15:14
Đề thi tham khảo môn Tiếng Trung kỳ thi THPT quốc gia 2017
Sự kiện:
Kỳ thi trung học phổ thông quốc gia 2017
Sao chép liên kết
14/05/2017 15:14 (GMT+07:00)
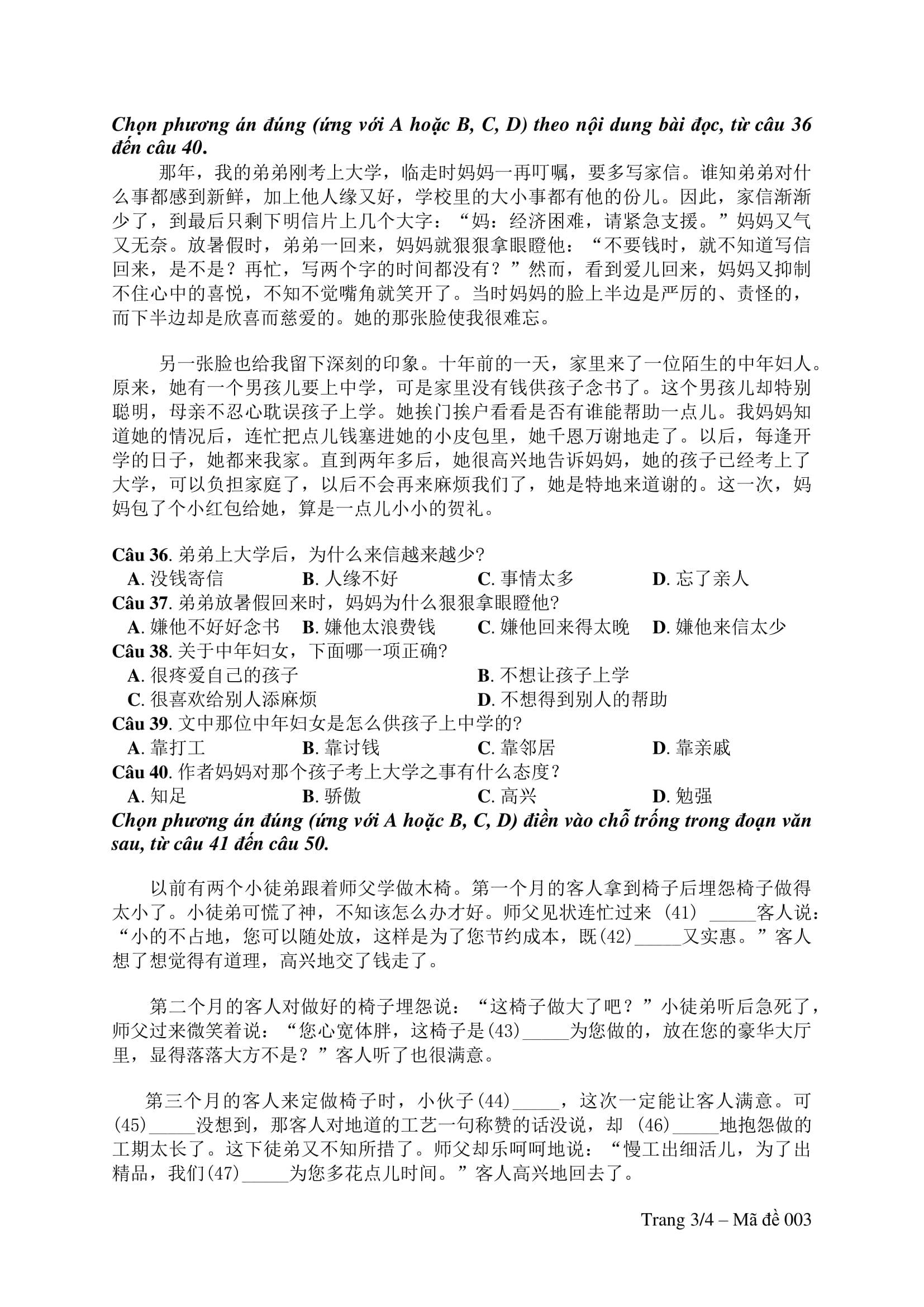
Bộ GD-ĐT đã công bố đề thi tham khảo môn Tiếng Trung kỳ thi THPT quốc gia 2017.
-
Bộ GD-ĐT đã công bố đề thi tham khảo môn Tiếng Trung kỳ thi THPT quốc gia 2017.
Xem chi tiết
tại đây
.
Xem các môn khác
tại đây
.
Ban Giáo dục
Bình luận
Sao chép liên kết
Xem thêm về:
đề thi minh họa
thi THPT quốc gia 2017
Tin cùng chuyên mục
Tin mới